数据:新战略机器人产业研究所

提及激光雷达,目前国内的市场份额大多被诸如美国的Velodyne、Quanergy、德国SICK、日本HOKUYO等国外企业占据,其中Velodyne和Quanergy的激光雷达主要用于无人驾驶汽车上,SICK和HOKUYO的二维激光雷达则主要用于工业和安全防护领域,但这类激光雷达的售价普遍偏高,成本约在2~8万美元,一般商用或家庭端服务机器人难以承受。
国产激光雷达,作为核心器件的技术集大成者,也作为当前智慧物流与自动驾驶“半壁江山”的传感器,正在经受资本、企业和市场的强力角逐,也承担着提升国产技术水平、降低核心器件成本的期待和重任。
当前,国产激光雷达企业数量不断增加,他们对于未来的产业规划和市场前景都有足够的自信,但当前,谁的技术更具竞争力,谁的产品落地应用更强,无疑成为考验和衡量的重要标准。


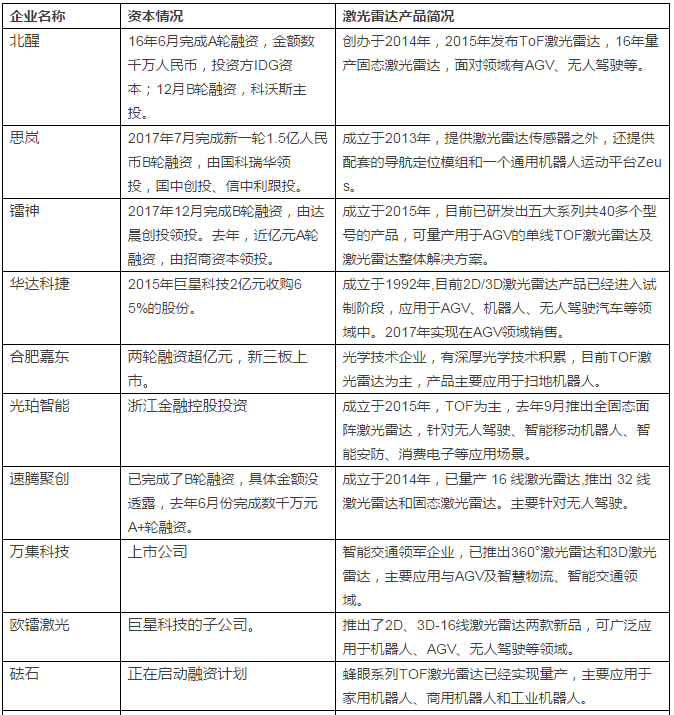
表:国内20家激光雷达企业简要概况 新战略机器人产业研究所数据
国内这几家激光雷达企业因其融资和产品特性备受关注。
01北醒光子:激光雷达量产落地应用为主
创办于 2014 年的北醒,目前激光雷达产品已完成量产,并已登陆美国、欧洲和日本市场,主要面向无人驾驶、无人机、机器人、AGV等领域。
目前北醒已量产的激光雷达产品有3款,分别是单点测距激光雷达TF02、微型测距模组TFmini、固态激光雷达CE30。TF02除了应用于植保无人机定高之外,也广泛应用于塔吊预警、料位计、停车位检测等领域。其拥有达22m的量程和工业级别的稳定性和寿命。TFmini产品配以独特的光学、结构和电子设计,使得产品具有6g重量,厘米级尺寸,100Hz探测频率,12米探测距离和可室外工作等优点。目前已成功应用在智能代步车、智能道闸、消费级无人机等领域。
CE30是一款具有大视场角的固态激光雷达。它可同时输出132°水平视场、9度垂直视场范围内的灰度与深度信息,且内部无任何机械旋转部件,以保证更高的可靠性与稳定性。可用于广义的车领域:包括AGV无人导航车、无人驾驶和工业自动化等应用领域。
02 思岚:三角法激光雷达技术代表
上海思岚科技有限公司成立于2013年11月,致力于提供适合于消费级产品领域的高性能机器人定位导航解决方案以及相关核心传感器。主要产品包括RPLIDAR(激光扫描测距传感器)、SLAMWARE(模块化自主定位导航解决方案)及ZEUS(通用型服务机器人平台)。
思岚科技其在提供激光雷达传感器之外,还提供配套的导航定位模组和一个通用机器人运动平台Zeus,并且把激光传感器+模组成本控制在了小批量千元级,大批量百元级的水平。机器人厂商把传感器和导航定位模组集成在产品中,就可以实现在未知环境和没人工干预的情况下,实时定位,绘制高精度地图,并在此基础上进行路径规划。企业客服机器人也可以直接使用Zeus作为运动平台,在上面添加特定的服务模块。
2017年7月,上海激光定位导航企业Slamtec(思岚科技)宣布已完成新一轮1.5亿人民币融资,此次融资由国科瑞华领投,国中创投、信中利跟投。
03 镭神:产品丰富对标国外
深圳市镭神智能系统有限公司成立于2015年,目前已研发出五大系列共40多个型号的产品,可量产用于AGV导航防撞及机器人自主导航与定位的单线TOF激光雷达。同时,镭神智能还能够提供激光雷达整体解决方案,应用于汽车ADAS、无人驾驶、扫地机器人&服务机器人自主定位与导航、AGV导航及防撞预警、港口自动化、智能安防等领域。
2017年12月,镭神智能宣布完成B轮融资,本轮融资由达晨创投领投。去年,镭射智能曾完成了近亿元A轮融资,由招商资本领投。加上本轮融资,镭神智能获得融资总额已接近两亿元。
近期,镭神智能与以色列传感器公司NewsightImaging达成战略合作。镭神智能利用后者开发的NSI3000传感器,结合自己传感器技术,打造一款车规级的3D脉冲式激光雷达V-LiDAR。
04 速腾聚创:无人驾驶目标明确
深圳市速腾聚创科技有限公司成立于2014年,将激光雷达传感器硬件方案、三维数据处理算法和深度学习技术相结合。从宣布量产 16 线激光雷达、公布「普罗米修斯」计划、免费开放「RS-LiDAR-Algorithms」激光雷达点云算法、展示多激光雷达耦合方案,再到推出 32 线激光雷达。不久前,速腾聚创将亮出「新武器」:MEMS(微机电系统)固态激光雷达和 OPA(相控阵)固态激光雷达。
据了解,MEMS 固态激光雷达量产会争取在 2018 年年底或者 2019 年第一季度进行。而 OPA(相控阵)固态激光雷达样品将在明年推出,预计在 2020 年实现车规级的量产。目前,速腾聚创的16线激光雷达已经用在园区物流车、乘用车以及客车上,其中包括了多个激光雷达耦合的方案,固态激光雷达也在开发当中。
05 嘉东光学:光学技术积累深厚
合肥嘉东光学股份有限公司成立于2011年6,专业从事激光晶体及光学晶体产品研发、生产、销售的高新技术企业。嘉东光学于2016年在新三板成功挂牌上市,产品80%销往欧美国家,目前公司成功二轮融资超过亿元。嘉东光学依托中科院安光所资源,在光学路径设计上有特殊的技术和专利权。
公司董事长兼总经理胡卫东先生是中国科学院安徽光学精密机械研究所物理学硕士,全球晶体生长领域专家,拥有近20年光学晶体行业技术研发工作经验。激光雷达是以发射激光束探测目标的位置、速度等特征量的雷达系统。正是因为嘉东光学在光学技术上拥有深厚的技术,因此开发激光雷达产品也具备了一定的基础。目前,产品直指扫地机器人。
06 砝石:ToF激光雷达技术代表
FaseLase(砝石激光雷达)是深圳市砝石激光雷达有限公司注册品牌,公司是从事激光雷达研发、生产、销售的专业企业,是国内第一家开发出消费类TOF激光雷达的厂家,现在国内一般都是采用三角测距法。FaseLase团队由多个激光制导专家组成,具有激光雷达研究工作二十多年的经验。
公司主要产品涵盖一、二、三维激光雷达。蜂眼是公司激光雷达产品名称,蜂眼系列TOF激光雷达已经实现量产,主要应用于家用机器人、商用机器人和工业机器人。
其中综上,当前,激光雷达的市场呈现出以下趋势。
第一,相关的企业多以近年成立的为主,老牌企业也是近几年开始布局,因此企业竞争的势头和着力点更加突出,目前已有数家企业较有特色,但没有统领市场的独角兽。
第二,产品固态化与低成本化是这个行业发展的必由之路。固态激光雷达异军突起,成为各大企业争相研发和布局的领域。固态激光雷达系统使用激光扫描仪生成环境3D图像,并自动处理此3D图像,以执行监视、警告、制动和转向等任务。固态激光雷达市场的增长可归功于汽车行业的发展,特别是针对无人驾驶汽车和先进驾驶辅助系统(ADAS)的应用。此外,低成本化将是国产激光雷达发展的必然趋势。
第三,软硬件结合成为提升竞争力的重要手段。毫无疑问的是,激光雷达市场未来将是万亿级市场,主要应用领域在汽车和机器人行业。随着激光雷达企业的竞争加剧,软件和硬件技术的有效结合才能更快的推进产品落地应用。
总之,激光雷达市场现在已经大有红海转变蓝海之势,未来谁能胜出,细分与专业尤为重要。











